EN

首页 >观察聚焦
跨境贸易法律指南之: 当政治风险来袭,应如何“锁”住应收账款的安全?

作者: 姜军、徐铭婕

标签:迈伟观点

时间:2026-04-27

跨境贸易法律指南之: 当政治风险来袭,应如何“锁”住应收账款的安全?

引 言

在贸易全球化与地缘政治摩擦并存的当下,政治风险已成为影响出海企业应收账款回收的不确定性因素之一。从突发的战争冲突、外汇管制,到一国的政策变动,都可能导致出口企业的应收账款无法回收。本文将从事前预防、事中跟进、事后救济三个层面,为企业提供全流程法律建议,助力企业在复杂局势下最大程度保障应收账款安全。

一、事前预防:未雨绸缪,从源头规避回款风险

(一)完善合同条款,夯实应收账款风险防控基础

合同是应对政治风险的核心依据,需针对性设计条款,明确双方权利义务,从源头锁定回款安全,避免事后争议。

  • 设置“不可抗力”或“情势变更”免责条款:在跨境贸易合同中设置“不可抗力”或“情势变更”免责条款,结合政治风险的突发性与不可预见性,在合同中明确界定政治风险范围,并区分不同情形下的法律后果,为企业应对突发政治风险提供合法免责依据,避免因风险事件引发额外违约责任。合同中可采用“列举式+兜底式”的形式清晰界定政治风险,通常意义上的政治风险事件包括但不限于:债务人所在国(地区)发生战争、内乱、革命等;制裁、外汇管制政策变动等;政府发布法律、法令、命令等行政措施禁止货物或服务进口等;以及其他类似于前述情形、非一方所能控制且不可预见的政治事件。

  • 实务中,需注意区分“不可抗力”与“情势变更”条款的适用边界:因战争、内乱、武装冲突、全面制裁等导致合同履行在法律上或事实上完全不能的,通常适用“不可抗力”条款,受影响方可暂停履行或解除合同且不承担违约责任;而因政策变动、区域性制裁等导致合同虽可履行,但继续履行将导致成本畸高、对价失衡,致使一方显失公平的,在满足法定条件下可能构成“情势变更”,此时双方应先行协商调整合同条款,协商不成的可请求法院或仲裁机构变更或解除合同。明确两者的适用边界及法律后果,有助于避免后续争议。

  • 同时需特别注意,无论适用何种情形,买方的金钱付款义务不应简单一刀切地完全免责。建议明确约定:买方仅在该政治风险事件直接导致跨境支付系统被全面封锁、且无其他合理替代支付方案,并已尽最大努力仍无法支付时,方可暂时免责;否则,买方仍应通过其他可行渠道履行付款义务,避免买方滥用政治风险事件逃避金钱债务。

  • 有效前置确认争议解决方式:跨境争议的核心痛点是“执行难”,因此在谈判初期和合同条款设计时,需提前锁定对债权人有利的争议解决机制。争议解决方式建议首选程序高效、获得跨境承认与执行可能性更高的国际商事仲裁,仲裁地则优先选择新加坡、中国香港等中立性强、司法体系完善、仲裁规则成熟的地区,这将大幅提升债权实现效率。但要注意约定仲裁条款时需符合核心要求,确保其有效性,包括但不限于明确约定仲裁机构、仲裁地、仲裁事项及仲裁语言,条款内容清晰无歧义、不违反法律强制性规定。若双方无法协商一致采用仲裁作为争议解决方式,也应当根据准据法事先约定有利的管辖法院,切勿因事前缺乏约定或约定不明,导致争议进入政局不稳定、法治水平较低的国家/地区法院管辖,进而造成司法干预、判决不公、执行不能等风险。

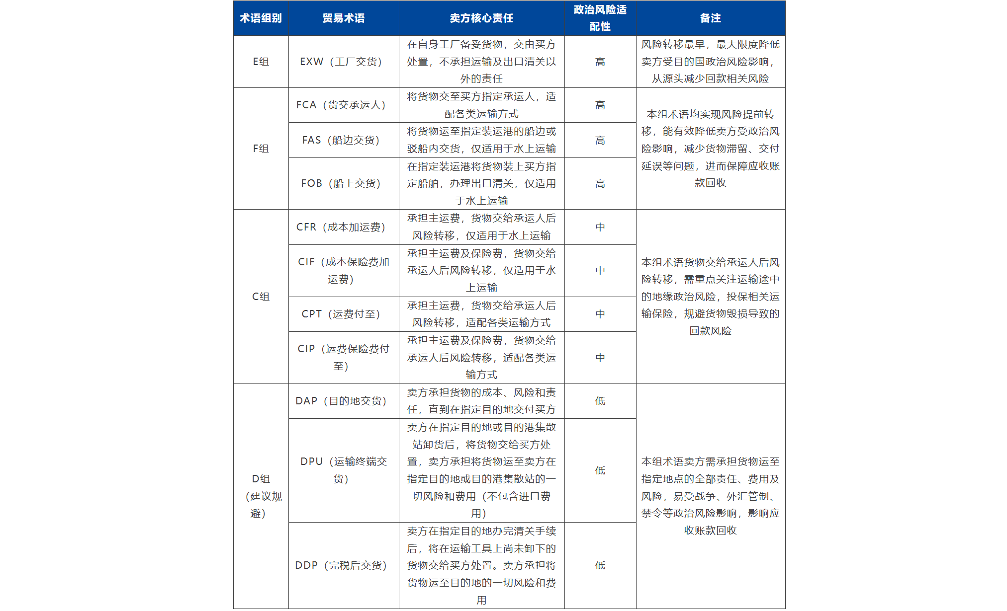
  • 合理约定贸易术语:合理选择贸易术语,明确货物交付节点、风险转移时点、运输责任及付款安排,能够降低因术语约定不当引发的回款争议。首先,建议避免使用D组术语,该类术语下卖方需承担货物运至指定地点的全部责任与风险,易受当地国家或地区政治风险事件影响,增加货物滞留、交付延误的概率,进而影响应收账款回收,如涉及信用保险投保,也会影响保险责任的起始。举例而言,某出口企业与中东某国买方签订货物买卖合同,约定采用DAP(目的地交货)术语,卖方需承担货物从中国港口运至买方指定的中东目的港仓库的全部责任、费用及风险。合同履行期间,该中东国家突发政局动荡,港口被临时封锁,货物迟迟无法靠岸卸载。由于采用DAP术语,因货物未完成交付、风险未转移,无法向买方主张违约责任,也因保险责任起始节点未达成,无法顺利启动出口信用保险理赔,导致应收账款无法及时回收,还产生了额外损失;若该企业当初选择FOB(船上交货)等F类或者C类术语,则交付义务早已完成,风险转移时点大大提前,结果会完全不同。

图片

实务中,我们会根据交易性质、交易双方、货物性质等因素综合推荐客户优先选择E组、F组、C组术语,以尽可能降低风险、成本和损失。结合《2020年国际贸易术语解释通则》(Incoterms 2020),核心贸易术语及政治风险防控分析如下表所示:

image.png


  • 增设担保条款,引入第三方国家作为担保方:针对政治风险下债务人履约能力波动,增设担保条款,重点引入第三方国家的担保方,形成“担保闭环”。可要求债务人提供第三方国家的银行、知名企业作为连带责任保证人,或由第三方国家的担保机构出具担保函,确保当债务人因政治风险无法履约时,债权人可直接向第三方担保方主张权利,进一步降低违约风险。

(二)尽职调查:摸清风险信息,拒绝“盲目交易”

在签订合同前,建议出口企业借助公开平台信息或者委托专业机构开展针对交易对手和交易国别/地区的资信调查,从源头筛选优质交易对手,规避潜在风险:

  • 交易对手信用调查:核查其注册信息、财务状况、股权结构、涉诉历史、商业信誉,重点关注是否与政府存在关联、是否涉及国际制裁名单等,避免与高风险主体合作;

  • 国别风险调查:评估该国的政治稳定性、外汇管制政策、司法体系、国际制裁情况等,对高政治风险国家的交易保持谨慎。

(三)运用金融工具,搭建风险屏障

在跨境贸易中,企业可合理运用或搭配运用金融工具,在风险发生时更高效、便捷地获得损失补偿,降低政治风险带来的不利影响,具体包括:

一是出口信用保险,这是应对跨境贸易政治风险的重要金融工具之一。出口企业可通过投保该保险实现政治风险与商业风险的双重保障。需注意的是,投保时应了解清楚保险合同中对政治风险的约定,关注保险条款中的除外责任,确保贸易合同项下约定的政治风险、企业自身理解的政治风险,与其保障范围保持一致,避免理解歧义,导致理赔时出现纠纷。

二是国际保理业务。企业可将应收账款转让给具备跨境资质的优质保理机构,由其提前垫付部分或全部货款,并承担买方不付款的商业风险及目的国政治风险,既能实现资金快速回笼,又能有效转移回款风险,实务中需重点筛选合规且风控能力强的保理机构,并明确保理合同核心条款。

三是外汇远期、外汇期权等汇率避险工具,主要应对政治风险引发的汇率剧烈波动。

四是银行保函,适配大额跨境交易及高政治风险国别交易。企业可要求买方通过其所在国或第三方中立国家银行出具付款保函等相关凭证,有效降低因政治风险导致的回款风险。

二、事中跟进:动态风险监测与及时减损

当目的国已出现政局动荡、汇率暴跌或制裁升级的苗头,但交易尚未完结时,企业应立即启动防御模式,通过精准管控、合法行权,最大限度截流风险、减少损失。

(一)动态风险监测,实时掌握局势变化

如果目的国为高政治风险国家,货物发出后,建议企业关注专业机构发布的国别、行业信息,跟踪政府公告、外汇政策变动、地缘政治动态等新闻信息,关注局势变化;同时定期与债务人沟通,核查其经营状况、付款能力、交易动态,及时掌握风险苗头。投保信用保险的企业,在发现政治风险苗头时,应立即书面通知信用保险公司,并按照保险合同要求提交《可能损失通知书》或《索赔申请书》。如果未在规定时限内提交,可能导致保险公司降低赔付比例甚至拒赔。

(二)及时有效减损,降低风险敞口

  • 掌控货权主动权:若货物尚在运输途中,且目的港已陷入战乱、封锁,或买方出现付款能力危机,建议立即通过各种渠道控制正本单据,停止向买方交付,及时书面通知货代或承运人对货物进行控制,及时掌控货权,将货物脱离风险区域,避免货物在目的港被扣押、灭失或被买方无权占有,为后续货物处置、损失减免提供法律保障。

  • 快速处置在途货物:若货物被截留在运输途中或卸至第三方港口,企业应立即依托手中掌握的正本提单,第一时间启动在途货物转卖流程,积极对接全球潜在新买家,尤其是与原交易货物品类匹配、付款能力较强且所在地区政治风险较低的合作方,加快达成转卖协议。在转卖过程中,明确约定新买家的付款方式、付款期限及货物交付节点,优先采用“款到放单”模式,规避新的回款风险,快速完成货物处置、回笼资金,最大限度降低因政治风险导致的货物滞留、贬值或灭失损失。

  • 强化单据识别:注意对买方付款承诺和付汇水单的识别,因可能受外汇管制等影响,款项极易在中间环节出现支付失败或被拦截的情形,而付汇水单仅为汇款申请的凭证,不能作为款项实际到账的有效依据,因此,建议企业还是要充分关注款项是否实际到账,防范货、款两空风险。

三、事后救济:多元联动,精准施策,实现“货款回流”

(一)追偿策略选择

跨境债权追收存在“时间空间差异、资产信息不透明、司法途径复杂”等难点,叠加政治风险下目的国外汇管制、资产冻结、政策变动等特殊性,企业需结合债务人资信状况、目的国政治与法律环境、债权标的额、时间与经济成本等因素,科学选择追偿手段。

跨境追收过程中,可先通过公开信息或委托专业机构调查债务人资产信息。建议优先考虑成本较低、流程相对简便的和解方式,积极与债务人协商沟通,或委托律师与债务人谈判、发函等,结合政治风险实际影响,通过灵活还款计划、变更付款方式或货物处置等方案妥善解决货款回收问题。值得注意的是,若涉及通过第三方或变更支付路径回款,建议提前咨询专业律师,进行制裁名单筛查与反洗钱审查,确保回款路径的合规性,避免触发合规风险。

若协商无果,可考虑通过诉讼或仲裁等途径进一步主张权利。企业可委托专业律所,从资产调查与保全、谈判和解、诉讼与仲裁、跨境执行、司法协助对接等全流程开展法律服务工作,打通从谈判协商到争议解决再到裁决执行的全链条,为企业追收工作提供专业支撑。

(二)“法律+金融”组合救济

结合金融工具,专业律所还可为企业提供“法律+金融”的组合救济方案,加速实现企业通过保险机制获得风险补偿,兼顾回款效率。若企业已投保包含政治风险的保险产品,还可协助梳理理赔材料、明确理赔主张,针对保险公司可能提出的风险认定争议、证据不足等问题,出具专业法律意见,佐证政治风险的发生、债权的合法性及损失金额,推动保险公司快速理赔,实现损失兜底。

结语

在全球地缘政治摩擦加剧、各类不确定性因素交织的背景下,跨境贸易中的政治风险无法完全规避,“事前精准设计、事中动态管控、事后多元救济”全流程防控体系,能够帮助企业一定程度上应对政治风险,守住应收账款安全线。在跨境贸易这条充满风浪的航道上,希望这份指南能成为您的救生衣。如果您在实践中遇到任何具体问题,欢迎随时与我们取得联系并获取专业的风险应对建议。

【责任编辑:北京迈伟律师事务所 合伙人 姜军,顾问 徐铭婕】